作为全国高校示范“一站式”学生社区
东北大学进一步提升社区服务能级
以“应进尽进,一站集成”为原则
从学业指导到职业规划
从生活服务到日常办公
不断优化办事服务流程
创新构建“一站式”师生事务服务中心
面向全校师生提供
高品质、高效能、便捷化、规范化服务

从“需求视角”打造便捷体验的功能分区
在浑南校区学生中心2楼203室
“一站式”中心为您服务
自西北门进入
咨询取号,方便快捷
取完便可在休息等候区静候,闲卷漫赏
7大功能区,托举学业诸事
18个服务窗口,解决您的各类问题
智暖交融,尽在此方天地!



“师生本位”,提供窗口服务
从“师生本位”提供业务服务
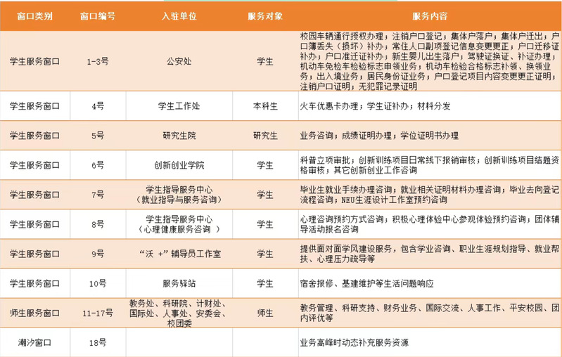
集成13个单位
覆盖70余项线下人工服务业务
设置18个服务窗口区域
服务内容贯穿学生成长发展全周期
和教职工日常办公的全过程
延伸至师生需求“最后一公里”


“一站式”师生事务服务中心服务窗口介绍


智慧赋能,实现自助服务
服务中心同步构建“线上+线下”服务体系
自助服务区设置自助设备
与窗口服务结合
共可办理线下业务100余项
线上依托东北大学“一号通”平台
实现500余项事务全流程数字化办理
与线下空间形成智慧共振
实现师生事务全覆盖


近日,东北大学“一站式”师生事务服务中心揭牌仪式在浑南校区学生中心举行,校党委书记郭海,党委常委、副校长王辉,党委常委、党委办公室主任姜玉原出席仪式,“一站式”师生事务服务中心建设工作领导小组成员、各进驻部门负责同志和工作人员、各学院师生代表等参加仪式。

仪式上,郭海为东北大学“一站式”师生事务服务中心揭牌并发表讲话。郭海指出,中心的启用是学校开展深入贯彻中央八项规定精神学习教育的重要成果,也是学校提升治理能力和治理水平的主动作为。各部门要坚持师生至上,加快管理流程再造、打破业务壁垒、优化协同机制、规范服务流程、简化审批程序,加快实现事务服务从“管理供给导向”向“师生需求导向”的全面转变。广大工作人员要以高度的责任感和使命感,耐心、专业、高效地做好各项工作,将服务窗口转化为立德树人的实践阵地。希望广大师生关心指导中心的运行,为中心发展建言献策,帮助管理部门进一步提升服务质量。
郭海强调,要牢固树立以师生发展为中心的管理理念,做到师生有所需,学校有所为,满足师生对美好校园学习生活的体验和追求,激发师生创造活力和发展潜力;要坚持以高水平服务支撑高质量发展的价值追求,不断完善线上线下一体化交互服务体系,推动“最多跑一次”的办事流程改革,着力解决管理服务盲点、堵点和痛点,打造卓越的管理服务体系,以一流管理服务助力一流大学建设,以管理服务的高效能助力学校事业发展取得新成就。
进驻部门负责同志代表发言,表示各部门将通力协作,优化流程,以“师生少跑腿、数据多跑路”为目标,切实提升服务效能。学生代表表示,将自觉维护高效便捷的环境,将学校的支持化为奋进的动力,取得更大的成长进步。
应进尽进,一站集成
从“管理供给”转向“师生需求”
跨部门、跨层级“同校通办”
从“多头跑”变为“找中心”
学校始终坚持以满意度为标尺
打造便利师生“服务枢纽”
激发创新活力“前沿阵地”
为一流大学建设作出更大贡献!
